作者: 本站
发布时间: 2021/1/5 14:37:00
文章来源: 原创
国家知识产权局关于修改《专利审查指南》的公告(第391号)
为全面贯彻习近平总书记关于加强知识产权保护的重要指示精神,深化落实“放管服”改革决策部署,积极回应经济科技快速发展对审查规则的诉求,提高专利审查质量和审查效率,国家知识产权局决定对《专利审查指南》作出修改,现予发布,自2021年1月15日起施行。
特此公告。
国家知识产权局
2020年12月11日
国家知识产权局关于修改《专利审查指南》的决定
国家知识产权局决定对《专利审查指南》作如下修改:
一、第二部分第十章第3.5节的修改
将《专利审查指南》第二部分第十章第3.5节修改为:
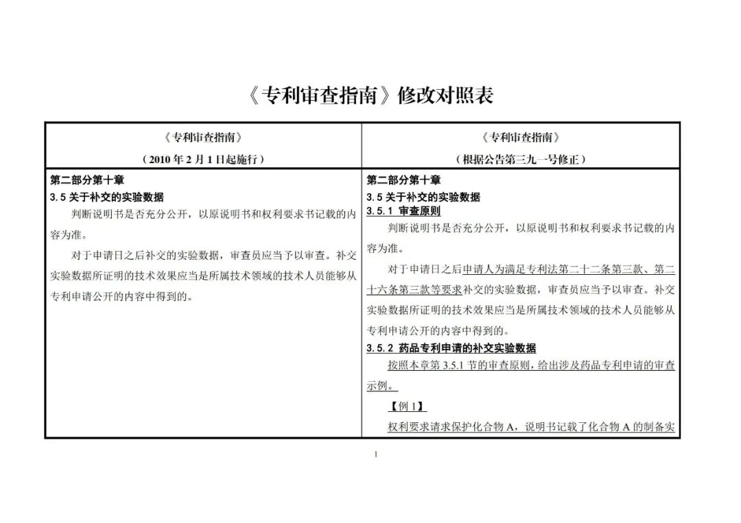
3.5关于补交的实验数据
3.5.1 审查原则
判断说明书是否充分公开,以原说明书和权利要求书记载的内容为准。
对于申请日之后申请人为满足专利法第二十二条第三款、第二十六条第三款等要求补交的实验数据,审查员应当予以审查。补交实验数据所证明的技术效果应当是所属技术领域的技术人员能够从专利申请公开的内容中得到的。
3.5.2 药品专利申请的补交实验数据
按照本章第3.5.1节的审查原则,给出涉及药品专利申请的审查示例。
【例1】
权利要求请求保护化合物A,说明书记载了化合物A的制备实施例、降血压作用及测定降血压活性的实验方法,但未记载实验结果数据。为证明说明书充分公开,申请人补交了化合物A的降血压效果数据。对于所属技术领域的技术人员来说,根据原始申请文件的记载,化合物A的降血压作用已经公开,补交实验数据所要证明的技术效果能够从专利申请文件公开的内容中得到。应该注意的是,该补交实验数据在审查创造性时也应当予以审查。
【例2】
权利要求请求保护通式I化合物,说明书记载了通式I及其制备方法,通式I中多个具体化合物A、B等的制备实施例,也记载了通式I的抗肿瘤作用、测定抗肿瘤活性的实验方法和实验结果数据,实验结果数据记载为实施例化合物对肿瘤细胞IC50值在10-100nM范围内。为证明权利要求具备创造性,申请人补交了对比实验数据,显示化合物A的IC50值为15nM,而对比文件1化合物为87nM。对于所属技术领域的技术人员来说,根据原始申请文件的记载,化合物A及其抗肿瘤作用已经公开,补交实验数据所要证明的技术效果能够从专利申请文件公开的内容中得到。应该注意的是,此时,审查员还需要结合补交实验数据进一步分析权利要求请求保护的技术方案是否满足创造性的要求。
二、第二部分第十章第4.2.3节的修改
将《专利审查指南》第二部分第十章第4.2.3节最后一段中的“则应写成性能限定型或者用途限定型”修改为“通常需要写成性能限定型或者用途限定型”,将“在某些领域中,例如合金,通常应当写明发明合金所固有的性质和/或用途。”修改为“在某些领域中,例如合金,通常应当写明发明合金所固有的性能和/或用途。”
本节其他内容无修改。
三、第二部分第十章第5.1节的修改
将《专利审查指南》第二部分第十章第5.1节中的第(1)项修改为:
(1)专利申请要求保护一种化合物的,如果在一份对比文件中记载了化合物的化学名称、分子式(或结构式)等结构信息,使所属技术领域的技术人员认为要求保护的化合物已经被公开,则该化合物不具备新颖性,但申请人能提供证据证明在申请日之前无法获得该化合物的除外。
如果依据一份对比文件中记载的结构信息不足以认定要求保护的化合物与对比文件公开的化合物之间的结构异同,但在结合该对比文件记载的其他信息,包括物理化学参数、制备方法和效果实验数据等进行综合考量后,所属技术领域的技术人员有理由推定二者实质相同,则要求保护的化合物不具备新颖性,除非申请人能提供证据证明结构确有差异。
本节其他内容无修改。
四、第二部分第十章第6.1节的修改
将《专利审查指南》第二部分第十章第6.1节修改为:
6.1化合物的创造性
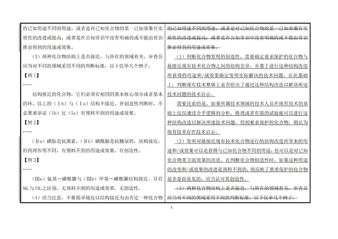
(1)判断化合物发明的创造性,需要确定要求保护的化合物与最接近现有技术化合物之间的结构差异,并基于进行这种结构改造所获得的用途和/或效果确定发明实际解决的技术问题,在此基础上,判断现有技术整体上是否给出了通过这种结构改造以解决所述技术问题的技术启示。
需要注意的是,如果所属技术领域的技术人员在现有技术的基础上仅仅通过合乎逻辑的分析、推理或者有限的试验就可以进行这种结构改造以解决所述技术问题,得到要求保护的化合物,则认为现有技术存在技术启示。
(2)发明对最接近现有技术化合物进行的结构改造所带来的用途和/或效果可以是获得与已知化合物不同的用途,也可以是对已知化合物某方面效果的改进。在判断化合物创造性时,如果这种用途的改变和/或效果的改进是预料不到的,则反映了要求保护的化合物是非显而易见的,应当认可其创造性。
(3)需要说明的是,判断化合物发明的创造性时,如果要求保护的技术方案的效果是已知的必然趋势所导致的,则该技术方案没有创造性。例如,现有技术的一种杀虫剂A-R,其中R为C1-3的烷基,并且已经指出杀虫效果随着烷基C原子数的增加而提高。如果某一申请的杀虫剂是A-C4H9,杀虫效果比现有技术的杀虫效果有明显提高。由于现有技术中指出了提高杀虫效果的必然趋势,因此该申请不具备创造性。
(4)创造性判断示例
【例1】
现有技术:
(Ia)
申请:
(Ib)
(Ⅰb)与(Ⅰa)的母核结构不同,但二者具有相同的用途。所属技术领域的技术人员通常认为结构接近的化合物具有相同或类似的用途,且结构接近通常是指化合物具有相同的基本核心部分或者基本的环。现有技术中不存在对(Ⅰa)的基本的环进行改造以获得(Ⅰb)且用途不变的技术启示,故(Ⅰb)具有创造性。
【例2】
现有技术:H2N-C6H4-SO2NHR1 (Ⅱa)
申请:H2N-C6H4-SO2-NHCONHR1 (Ⅱb)
(Ⅱb)是在(Ⅱa)NHR1结构片段中插入了-CONH-,二者用途完全不同,(Ⅱa)磺胺是抗菌素,(Ⅱb)磺酰脲是抗糖尿药。所属技术领域的技术人员没有动机将抗菌素中的R1改造为CONHR1以获得抗糖尿药,故(Ⅱb)具有创造性。
【例3】
现有技术:H2N-C6H4-SO2NHCONHR1(Ⅲa)
申请:H3C-C6H4-SO2NHCONHR1(Ⅲb)
(Ⅲa)氨基-磺酰脲与(Ⅲb)甲基-磺酰脲之间仅存在NH2与CH3的结构差异,两者均为抗糖尿药,且效果相当,(Ⅲb)相对于(Ⅲa)为所属技术领域提供了另一种抗糖尿药。由于NH2与CH3是经典一价电子等排体,所属技术领域的技术人员为获得相同或相当的抗糖尿活性有动机进行这种电子等排体置换,故(Ⅲb)无创造性。
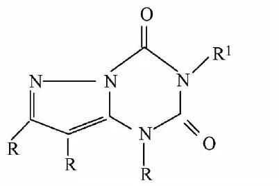
【例4】
现有技术:
(Ⅳa)
申请:
(Ⅳb)
(Ⅳb)与(Ⅳa)化合物的区别仅在于嘌呤6-位上以-O-替换了-NH-。尽管-O-与-NH-为所属技术领域公知的经典电子等排体,但(Ⅳb)的癌细胞生长抑制活性比(Ⅳa)提高约40倍,(Ⅳb)相对于(Ⅳa)取得了预料不到的技术效果,由此反映(Ⅳb)是非显而易见的,故(Ⅳb)具有创造性。
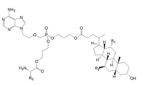
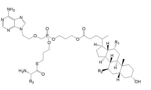
【例5】
现有技术:
(Ⅴa)
其中R1=OH, R2=H且R3=CH2CH(CH3)2。
申请:
(Ⅴb)
其中R1和R2选自H或OH,R3选自C1-6烷基,并包括了R1=OH, R2=H且R3=CHCH3CH2CH3的具体化合物(Ⅴb1)。且(Ⅴb1)的抗乙肝病毒活性明显优于(Ⅴa)。
当要求保护(Ⅴb)通式化合物时,(Ⅴb)与(Ⅴa)的区别仅在于磷酰基烷基与氨基酸残基之间的连接原子不同,(Ⅴb)为-S-,而(Ⅴa)为-O-。(Ⅴb)通式化合物相对于(Ⅴa)为所属技术领域提供了另一种抗乙肝病毒药。由于-S-与-O-性质接近,为获得同样具有抗乙肝病毒活性的其他药物,所属技术领域的技术人员有动机进行这种替换并获得所述(Ⅴb)通式化合物,故(Ⅴb)无创造性。
当要求保护(Ⅴb1)具体化合物时,(Ⅴb1)与(Ⅴa)的区别不仅在于上述连接原子不同,而且R3位取代基亦不相同,(Ⅴb1)的抗乙肝病毒活性明显优于(Ⅴa)。现有技术中不存在通过所述结构改造以提升抗乙肝病毒活性的技术启示,故(Ⅴb1)具有创造性。
五、第二部分第十章第9.2.1节的修改
将《专利审查指南》第二部分第十章第9.2.1节第(4)项中的“其中包括位于我国北京的中国微生物菌种保藏管理委员会普通微生物中心(CGMCC)和位于武汉的中国典型培养物保藏中心(CCTCC)。”修改为“其中包括位于我国北京的中国微生物菌种保藏管理委员会普通微生物中心(CGMCC)、位于武汉的中国典型培养物保藏中心(CCTCC)和位于广州的广东省微生物菌种保藏中心(GDMCC)。”
本节其他内容无修改。
六、第二部分第十章第9.3.1.7节的修改
将《专利审查指南》第二部分第十章第9.3.1.7节修改为:
9.3.1.7单克隆抗体
针对单克隆抗体的权利要求可以用结构特征限定,也可以用产生它的杂交瘤来限定。
【例如】
(1)抗原A的单克隆抗体,其包含氨基酸序列如SEQ ID NO:1-3所示的VHCDR1、VHCDR2和VHCDR3,和氨基酸序列如SEQ ID NO:4-6所示的VLCDR1、VLCDR2和VLCDR3。
(2)抗原A的单克隆抗体,由保藏号为CGMCC NO:xxx的杂交瘤产生。
七、第二部分第十章第9.4.2节的修改
(一)在《专利审查指南》第二部分第十章第9.4.2节创造性标题下新增三段,内容如下:
生物技术领域发明创造性的判断,同样要判断发明是否具备突出的实质性特点和显著的进步。判断过程中,需要根据不同保护主题的具体限定内容,确定发明与最接近的现有技术的区别特征,然后基于该区别特征在发明中所能达到的技术效果确定发明实际解决的技术问题,再判断现有技术整体上是否给出了技术启示,基于此得出发明相对于现有技术是否显而易见。
生物技术领域的发明创造涉及生物大分子、细胞、微生物个体等不同水平的保护主题。在表征这些保护主题的方式中,除结构与组成等常见方式以外,还包括生物材料保藏号等特殊方式。创造性判断需要考虑发明与现有技术的结构差异、亲缘关系远近和技术效果的可预期性等。
以下,示出本领域不同保护主题创造性判断中的一些具体情形。
(二)将《专利审查指南》第二部分第十章第9.4.2.1节第(1)项修改为:
(1)基因
如果某结构基因编码的蛋白质与已知的蛋白质相比,具有不同的氨基酸序列,并具有不同类型的或改善的性能,而且现有技术没有给出该序列差异带来上述性能变化的技术启示,则编码该蛋白质的基因发明具有创造性。
如果某蛋白质的氨基酸序列是已知的,则编码该蛋白质的基因的发明不具有创造性。如果某蛋白质已知而其氨基酸序列是未知的,那么只要本领域技术人员在该申请提交时可以容易地确定其氨基酸序列,编码该蛋白质的基因发明就不具有创造性。但是,上述两种情形下,如果该基因具有特定的碱基序列,而且与其他编码所述蛋白质的、具有不同碱基序列的基因相比,具有本领域技术人员预料不到的效果,则该基因的发明具有创造性。
如果一项发明要求保护的结构基因是一个已知结构基因的可自然获得的突变的结构基因,且该要求保护的结构基因与该已知结构基因源于同一物种,也具有相同的性质和功能,则该发明不具备创造性。
(三)在《专利审查指南》第二部分第十章第9.4.2.1节中增加第(2)项多肽或蛋白质,内容如下:
(2)多肽或蛋白质
如果发明要求保护的多肽或蛋白质与已知的多肽或蛋白质在氨基酸序列上存在区别,并具有不同类型的或改善的性能,而且现有技术没有给出该序列差异带来上述性能变化的技术启示,则该多肽或蛋白质的发明具有创造性。
(四)将《专利审查指南》第二部分第十章第9.4.2.1节中的“(2)重组载体”修改为“(3)重组载体”,并在原有内容前插入一段,内容如下:
如果发明针对已知载体和/或插入基因的结构改造实现了重组载体性能的改善,而且现有技术没有给出利用上述结构改造以改善性能的技术启示,则该重组载体的发明具有创造性。
(五)将《专利审查指南》第二部分第十章第9.4.2.1节中的“(3)转化体”修改为“(4)转化体”,并在原有内容前插入一段,内容如下:
如果发明针对已知宿主和/或插入基因的结构改造实现了转化体性能的改善,而且现有技术没有给出利用上述结构改造以改善性能的技术启示,则该转化体的发明具有创造性。
(六)将《专利审查指南》第二部分第十章第9.4.2.1节中的“(4)融合细胞”修改为“(5)融合细胞”。
(七)将《专利审查指南》第二部分第十章第9.4.2.1节中的“(5)单克隆抗体”修改为“(6)单克隆抗体”,并将内容整体修改为:
如果抗原是已知的,采用结构特征表征的该抗原的单克隆抗体与已知单克隆抗体在决定功能和用途的关键序列上明显不同,且现有技术没有给出获得上述序列的单克隆抗体的技术启示,且该单克隆抗体能够产生有益的技术效果,则该单克隆抗体的发明具有创造性。
如果抗原是已知的,并且很清楚该抗原具有免疫原性(例如由该抗原的多克隆抗体是已知的或者该抗原是大分子多肽就能得知该抗原明显具有免疫原性),那么仅用该抗原限定的单克隆抗体的发明不具有创造性。但是,如果该发明进一步由分泌该抗原的单克隆抗体的杂交瘤限定,并因此使其产生了预料不到的效果,则该单克隆抗体的发明具有创造性。
本节其他内容无修改。
本决定自2021年1月15日起施行。
附:《专利审查指南》修改对照表
来源:国家知识产权局
© 山东博科知识产权运营管理有限责任公司版权所有 